当前位置: 首页 > 业务专栏 > 信息公告

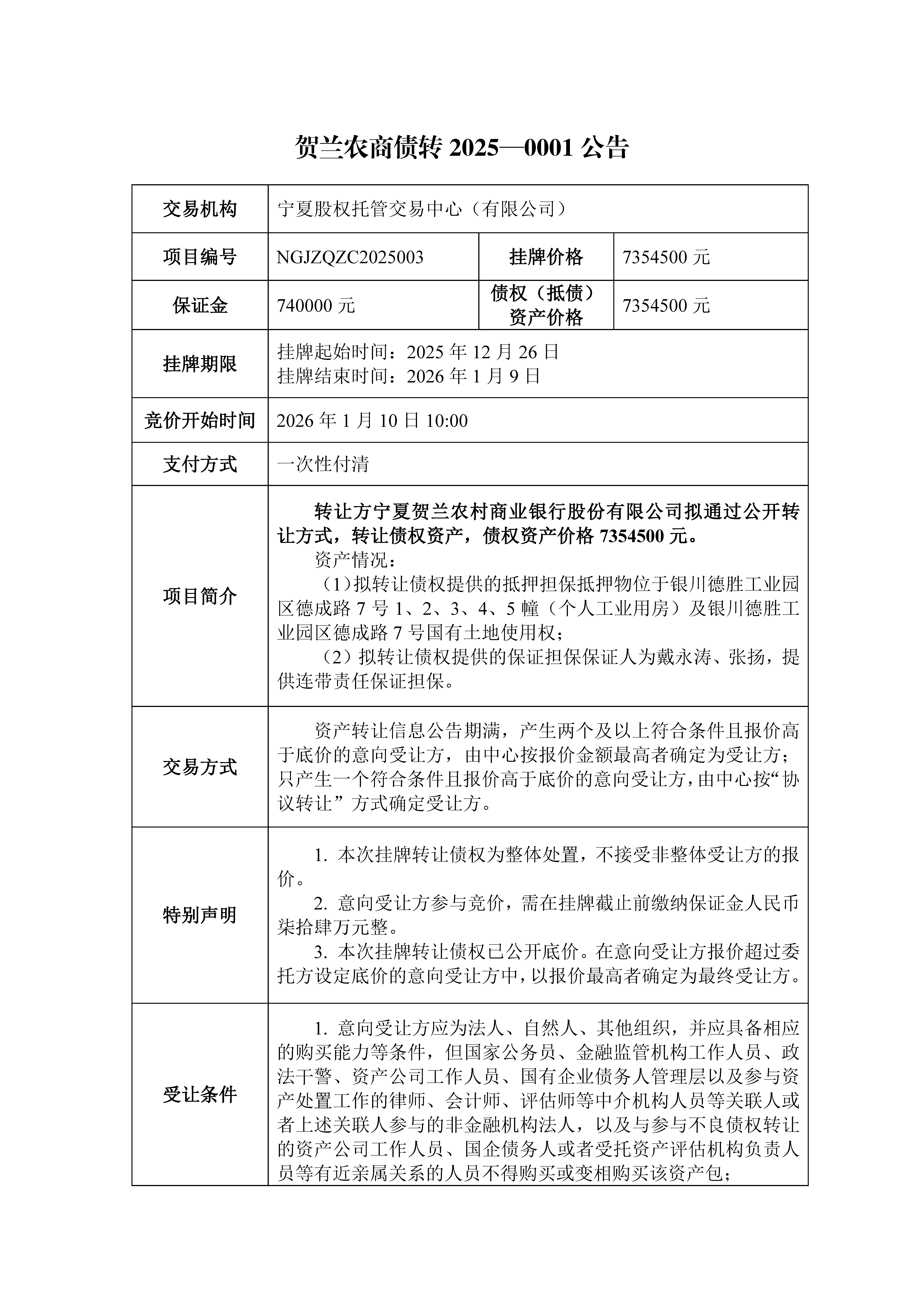
贺兰农商债转2025-0001公告

发布时间:2025-12-26
浏览数:

服务热线

挂牌展示、市场服务及上市辅导:
北交所 全国股转 宁夏服务基地
市场发展部 0951-8503234

股权登记托管与转让:
存管交易部 0951-8503226

企业融资与综合服务:
宁正资本 0951-8503217

中心地址

宁夏银川市金凤区西湖街1号首创金融商务中心23楼(市民大厅西侧)

关注微信

QR-code.png

了解最新理财动态

版权所有 © 宁夏股权托管交易中心 宁ICP备20001171号
本网站已支持